best365在线官网登录入口
best365在线官网登录入口
学院概况
学院简介
现任领导
师资队伍
组织机构
专业介绍
学院新闻
教学工作
教学活动
教学管理
质量工程
科学研究
学生工作
管理制度
办事指南
奖助贷补
党团工作
党团活动
入党导航
理论学习
党建制度
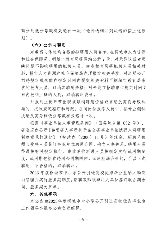
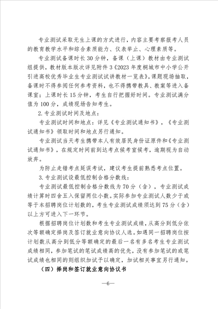
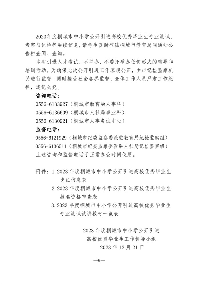
公示公告
下载中心
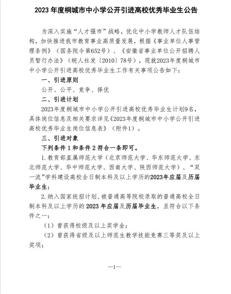
安徽教师招聘|编制!2023年度桐城市中小学公开引进高校优秀毕业生公告
时间:2023-12-22 浏览:
610
微信打开扫一扫分享文章